新闻中心

【盘点】2022世和基因血液淋巴系统肿瘤学术成果

血液系统肿瘤是临床常见的恶性肿瘤,发病率逐年升高,严重威胁我国人民的生命健康。世和基因针对血液淋巴系统肿瘤不同亚型的分子特点,在国内率先推出基于DNA和RNA的针对性套餐,能够更全面地揭示不同亚型的遗传学变异特征辅助临床诊断、预后分层及个性化治疗。自研ATG-SEQ专利技术和房水cfDNA专利提取技术,可保障特殊体液样本ctDNA检测的灵敏度和准确性。


世和基因自2016年正式推出血液系统肿瘤NGS检测项目以来,产品管线已覆盖淋巴瘤、白血病和骨髓瘤,与此同时,与临床专家合作开展血液系统肿瘤研究100+项,结出丰硕学术成果。通过多轮升级优化,世和基因的液体活检技术在血液系统肿瘤的分子分型、预后分层、疗效评估以及复发监测中体现出重要的临床应用价值。


PART 1

特殊体液ctDNA辅助罕见淋巴瘤鉴别诊断与疗效评估


眼内液ctDNA助力玻璃体视网膜淋巴瘤鉴别诊断


标题:Diagnostic Value of Genetic Mutation Analysis and Mutation Profiling of cfDNA in Intraocular Fluid for vitreoretinal Lymphoma

期刊:Cancer Communications

影响因子:15.283

合作单位:中山大学中山眼科中心梁丹教授团队、中山大学肿瘤防治中心黄慧强教授团队、北京朝阳医院眼科中心陶勇教授团队

主要内容:原发玻璃体视网膜淋巴瘤(PVRL)传统诊断困难,本研究纳入了三个中心的PVRL患者,使用世和血默胜大Panel对眼内液样本中的ctDNA进行检测,证实了眼内液ctDNA液体活检可有效提高PVRL诊断率,具有高度的敏感性和特异性,同时可揭示PVRL患者的遗传异质性和分子特征,新型液体活检在PVRL诊断、靶向治疗和预后评估中具有不可忽视的临床价值。详情>>


1


房水ctDNA揭示玻璃体视网膜淋巴瘤分子特征,监测治疗疗效


标题:A pilot study of the use of dynamic cfDNA from aqueous humor and vitreous fluid for the diagnosis and treatment monitoring of vitreoretinal lymphomas

期刊:Haematologica

影响因子:11.047

合作单位:中山大学肿瘤防治中心黄慧强教授团队、中山大学中山眼科中心梁丹教授团队

主要内容:本研究首次报道了房水ctDNA在诊断和监测玻璃体视网膜淋巴瘤(VRL)中的临床价值。研究采用世和血默胜大Panel对15例疑诊VRL患者基线房水(AH)和/或玻璃体液(VF)样本进行检测,并对其中5名靶向治疗的患者进行ctDNA动态监测,首次证实房水和玻璃体液ctDNA检出具有高度一致性,且房水分子图谱对VRL的诊断和治疗监测具有重要的临床应用价值。详情>>


2


PART 2

NGS揭示特殊血液系统肿瘤亚型分子特征


原发性肝淋巴瘤分子特征


标题:Clinicopathological Characteristics and Molecular Phenotypes of Primary Hepatic Lymphoma

期刊:Frontiers in Oncology

影响因子:5.738

合作单位:山东大学齐鲁医院郭森教授团队

主要内容:本研究纳入了7例原发性肝DLBCL(PHL)患者和13例DLBCL肝脏侵犯患者(DLBCL-liver),NGS测序揭示了两组之间的遗传特征,差异基因表达和通路富集的差异。PHL和DLBCL-liver之间没有发现相同的突变,差异基因表达分析发现,与DLBCL-liver相比,PHL上调基因在代谢途径中富集,下调基因在HTLV-1感染途径中富集。PHL是一种独特的实体,与肝脏受累的全身性淋巴瘤相比具有独特的分子特征。(原文:https://www.frontiersin.org/articles/10.3389/fonc.2022.906245/full)

3


复发难治ENKTL细胞系模型


标题:Establishment and comprehensive analysis of a new human cell line (NK‑NJ) with NK‑cell characteristics established from extranodal natural killer cell lymphoma/leukemia

期刊:Human Cell

影响因子:4.374

合作单位:江苏省人民医院徐卫教授团队

主要内容:本研究构建了国内首个复发难治(R/R)鼻型ENKTL细胞系(NK-NJ)模型,对一例R/R ENKTL诊断时鼻部病灶、第一次淋巴结进展的腹股沟病灶和血浆标本、第二次进展的PBMC样本进行世和血默胜™大Panel测序,仅在第一次进展时的血浆和第二次进展时的PBMC样本中检测到STAT5B突变,提示疾病进展过程中出现克隆演化。从该患者的外周血中分离到NK-NJ细胞系,WES测序表明该细胞系是四倍体,并揭示了基因组染色体臂的扩增和缺失,全转录组测序(RNAseq)揭示NK-NJ细胞系为EBV潜伏I型。详情>>


4


朗格汉斯细胞组织细胞增生症分子特征


标题:Molecular and oral manifestations of langerhans cell histiocytosis preceding acute myeloid leukemia

期刊:BMC Oral Health

影响因子:3.747

合作单位:大连医科大学附属第二医院应力教授团队

主要内容:本研究报告了一例82岁中国女性患者,首次出现朗格汉斯细胞组织细胞增生症(LCH)时口腔表现为弥漫性溃疡,包括整个牙龈粘膜和左半硬腭,并失去了几颗牙齿。世和血默胜大Panel对LCH细胞进行检测,发现TET2、BRAFV600E、SRSF2、NRAS、MAP2K4等多种突变,患者拒绝使用BRAFV600E抑制剂。尽管在对症治疗后,口腔溃疡得到了显著改善,但患者患上了急性髓系白血病(AML)并死亡。(原文:https://bmcoralhealth.biomedcentral.com/articles/10.1186/s12903-022-02410-z)


5
6


PART 3

世和大Panel辅助弥漫大B细胞淋巴瘤分子分型探索


弥漫大B细胞淋巴瘤的简化分型与预后评分模型


标题:Simplifying genetic classifiers by six mutated genes in diffuse large B-cell lymphoma

期刊:Genes & Diseases

影响因子:7.243

合作单位:浙江大学医学院附属第一医院血液科金洁教授团队

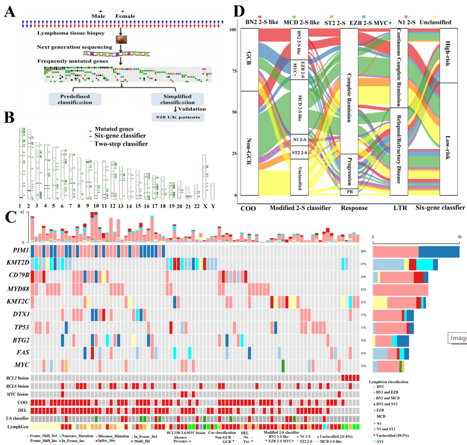
主要内容: 本研究纳入101例DLBCL患者,对其淋巴瘤活检组织进行世和血默胜大Panel检测,通过基因突变特征构建出更为简洁的DLBCL遗传分类器及六基因预后评分系统。将101例DLBCL分为BN22-S like 19例(18.8%),EZB2-S MYC+ 12例(11.9%),MCD2-S like 33例(32.7%),N12-S 7例(6.9%),ST22-S 8例(7.9%)和未分类患者22例(21.8%)。基于MYC易位、KLHL6、STAT3、BCL6、IRF4和TBL1XR1突变构建了预后评分模型,可以显著区分患者的生存。详情>>


7


新发CD5+ 弥漫大B细胞淋巴瘤分子特征与分型


标题:Clinicopathologic Features and Genomic Signature of De Novo CD5+ Diffuse Large B-Cell Lymphoma

期刊:AMERICAN JOURNAL OF SURGICAL PATHOLOGY

影响因子:6.298

合作单位:徐州医科大学附属医院桑威教授团队

主要内容:本研究回顾性地纳入了61例CD5+ DLBCL和60例CD5- DLBCL患者,对比分析了细胞形态、病理特征、常见临床预后标志物的表达差异以及细胞起源(COO)分型。同时对47例患者(24例CD5+ DLBCL,23例CD5- DLBCL)的组织样本进行世和血默胜™大Panel检测,发现CDKN2A缺失和MYD88、PIM1和KMT2D突变在CD5+ DLBCL中显著富集,DUSP2、TET2突变和BCL6融合在CD5- DLBCL中显著富集。此外,与CD5− DLBCL相比,CD5+ DLBCL中MCD亚型的比例更高。详情>>


8


弥漫大B细胞淋巴瘤的基因分型


标题:LymphGen基因分型在弥漫大B细胞淋巴瘤患者中的分布特征及预后价值验证

期刊:中华血液学杂志

合作单位:新疆维吾尔自治区人民医院李燕教授团队

主要内容:本研究回顾性地纳入了155例初诊DLBCL患者,采用世和基因血默胜大Panel进行测序,155 患者中105 例(67.7%)能进行基因分型,其中MCD型14例(9.0%),BN2型26例(16.8%),N1型10例(6.5%),EZB型8例(5.2%),A53型27例(17.4%),ST2型20例(12.9%)。各基因亚型在不同COO分型中分布不同(p=0.021),生发中心型(GCB)组中以ST2为主(28.8%),非生发中心型(non-GCB)组中以A53及MCD型为主(35.8%、17.0%),BN2型在两组中均较多分布(23.1%、26.4%)。不同基因亚型PFS、OS差异有统计学意义(p值分别为0.031、0.005)。(原文:https://www.ncbi.nlm.nih.gov/pmc/articles/PMC9189491/)


9


结语


世和基因致力于肿瘤精准医疗及临床转化研究,具备全球领先的检测技术,从实体瘤到血液系统肿瘤,核心技术人员参与发表及公司参与临床研究项目发表学术文章近490篇,累计影响因子超4000分,近170项研究成果登上国际舞台。更全面的数据积累是激发学术成果的前提,世和基因将始终秉承“学术为先、患者至上”的理念,期待与更多专家在临床和科研上建立合作关系,结出更丰硕的转化医学果实。


作者:Martian    审核:螺旋大麻花   排版:Moro


相关阅读

研发驱动,学术引领 | 2022世和基因重磅学术成果盘点

2021世和基因学术丰收——盘点最受关注TOP15

世和基因2020年度学术成果盘点