新闻中心

【IF 15.7】从“可减”到“精减”:泽布替尼助力MCL安全减量化疗,世和NGS定义获益人群

微信图片_2026-04-14_160554_218.png

导语

对于初治套细胞淋巴瘤(MCL)患者而言,如何在保证疗效的同时尽可能减少强化化疗带来的毒性和治疗负担,一直是前线治疗优化的关键。近日,中山大学肿瘤防治中心蔡清清教授、夏奕教授、黄慧强教授团队开展的CHESS研究发表于Nature Communications(IF=15.7),为这一难题带来了新的解决思路。

研究亮点

1、泽布替尼联合利妥昔单抗诱导,序贯缩短疗程R-DHAOx化免治疗,并以泽布替尼维持,可在初治MCL患者中实现较高完全缓解率和良好生存获益,且整体安全性可控。

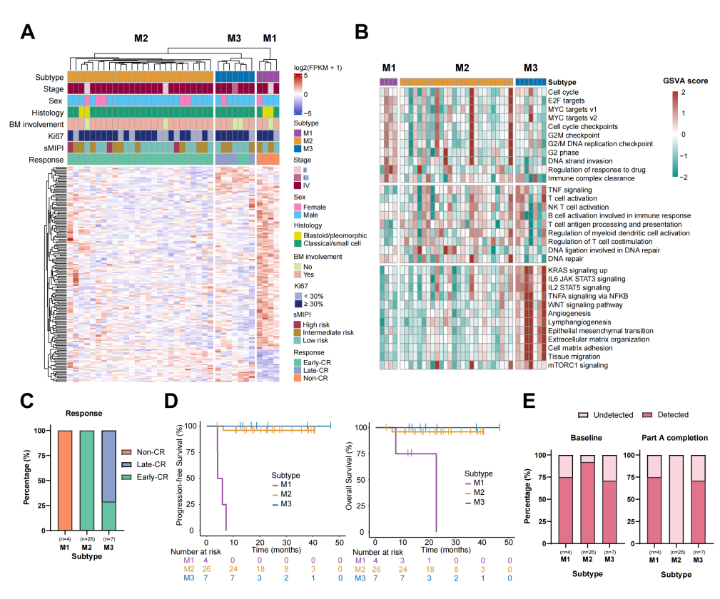
2、研究基于世和基因WES+RNA测序开展多组学分析,识别出3种与疗效和预后显著相关的MCL分子亚型,为患者精准分层以及未来“减化疗/去化疗”策略探索提供了重要依据。

研究设计

CHESS是一项开放标签、多中心II期临床研究,共纳入42例初治MCL患者。患者首先接受泽布替尼联合利妥昔单抗诱导治疗(Part A);随后进入R-DHAOx化免治疗阶段(Part B),最多4个周期;Part B结束后达到完全缓解(CR)的患者继续接受1年泽布替尼维持治疗。研究主要终点为Part A结束时的CR率,同时评估微小残留病灶(MRD)、无进展生存期(PFS)、总生存期(OS)和安全性,并探索分子分型与疗效之间的关联。

微信图片_2026-04-14_160549_722.png

图1. CHESS研究患者入组及治疗流程图

研究结果

1. 前线方案兼顾疗效与安全,短程化免有望降低治疗负担

在42例可评估患者中,Part A结束时CR率达到88.0%,最佳总缓解率为98.0%,中位达CR时间为4个月。进入Part B治疗的39例患者中,Part B结束时CR率为92.0%;按全部入组患者计算,总体CR率为86.0%。截至中位随访23个月时,中位PFS和中位OS均未达到,2年PFS率为85.0%,2年OS率为90.0%。其中,所有在Part A结束时获得CR的患者均未发生疾病进展,提示该方案具有较强的疾病控制能力。

与此同时,该方案整体安全性可控。诱导阶段耐受性良好;化免阶段虽以血液学毒性为主,但总体可管理,未观察到新的显著安全性风险。对于MCL患者而言,传统以阿糖胞苷为基础的强化一线治疗通常需要更长疗程,部分患者还需接受自体造血干细胞移植巩固。BTK抑制剂诱导 + 最多4个周期短程化免 + 维持治疗的策略,在保证较高缓解深度的同时,尽可能降低累计化疗暴露,有望成为MCL前线“减化疗”策略的重要探索方向。

微信图片_2026-04-14_160544_537.png

图2. CHESS研究患者的PFS和OS

WES+RNA测序揭示MCL分子异质性

为了深入解析MCL患者的治疗响应机制,研究对37例基线肿瘤样本开展了RNA-seq和WES分析,识别出3种与疗效和预后密切相关的分子亚型:

  • M1亚型(n=4,细胞周期激活型):以细胞周期、G2M检查点、E2F和MYC相关通路激活为特征,呈现明显增殖驱动特征;

  • M2亚型(n=26,免疫激活型):富集T细胞活化、抗原呈递和DNA修复相关通路;

  • M3亚型(n=7,炎症/微环境型):表现为JAK-STAT3、TNF-α等炎症通路上调,并伴随更复杂的肿瘤微环境特征。

不同亚型的治疗结局呈现明显差异:

  • M1亚型预后最差:患者在Part A阶段均未达到CR,且全部在9个月内出现疾病进展、24个月内死亡;

  • M2亚型预后最佳:患者均实现早期CR,且基线MRD阳性患者在Part A结束时均达到MRD清除;

  • M3亚型居中:患者虽均可在Part A阶段获得CR,但通常需要更长治疗时间,整体预后介于M1和M2之间。

微信图片_2026-04-14_160539_451.png

图3. MCL三种分子亚型及其与治疗反应、预后的关系


TP53突变提示不良预后,联合分型有望提升风险识别能力


研究进一步发现,TP53突变患者Part A 阶段CR率仅33%(1/3),显著低于野生型的94%(32/34)。同时,TP53突变也与更差的PFS相关。值得关注的是,M1亚型患者在Part A阶段CR率为0%(0/4),提示TP53突变与M1亚型的不良预后特征可能存在重叠。

上述结果表明,MCL患者对泽布替尼联合方案的反应存在显著分子异质性,分子亚型结合TP53状态,有望帮助临床更早识别高风险患者,并推动更精细化的风险分层和治疗决策。

结语

CHESS研究表明,在初治套细胞淋巴瘤中,泽布替尼联合利妥昔单抗诱导、序贯缩短疗程R-DHAOx化免并维持治疗,有望在兼顾疗效与安全性的同时,减少强化化疗暴露,为前线治疗优化提供新的思路。同时,基于WES+RNA测序识别出的分子亚型,进一步揭示了不同患者对该方案的差异化响应模式,也为MCL精准分层以及未来“减化疗”甚至“去化疗”策略探索提供了重要依据。

专家简介

微信图片_2026-04-14_160533_961.png

蔡清清 教授

中山大学肿瘤防治中心

  • 中山大学肿瘤防治中心大内科副主任、淋巴瘤大PI

  • 教育部长江学者特聘教授

  • 中国抗癌协会中西整合淋巴瘤专委会主任委员

  • 广东省医学会肿瘤学分会淋巴瘤学组组长

  • 广东省精准医学应用学会淋巴瘤专委会主任委员

  • 中国临床肿瘤学会(CSCO)淋巴瘤专委会副主委

  • 中国老年保健协会淋巴瘤专委会副主委  

  • 中华医学会肿瘤学分会青年委员会副组长

  • 中国抗癌协会血液肿瘤专业委员会常委

  • 近五年以通讯作者(含共同)在Blood、Lancet Haematology、Clinical Cancer Research、Leukemia、Nature Communications等国际权威杂志发表SCI论文20余篇。主持“四大慢病”国家科技重大专项、多项国家自然科学基金重点项目、面上项目及科技部重点研发课题。获2020年首届中国癌症防治年度大会“淋巴瘤领域杰出贡献奖”、2022年度第七届医学家年会”十大医学菁英专家”等

微信图片_2026-04-14_160528_858.png

夏奕 教授

中山大学肿瘤防治中心

  • 中山大学肿瘤防治中心主任医师、博士生导师

  • 广东省肿瘤靶向与个体化治疗青委会常委

  • 广东省女医师协会淋巴瘤专委会常委

  • 2009年获得中山大学肿瘤学博士学位,常年从事淋巴瘤及头颈肿瘤的内科治疗及研究,具有丰富的临床经验。发表SCI文章30余篇,以第一/共一作者发表高水平论文十余篇,主持国家自然科学青年基金、广东省科学技术研究基金各一项

微信图片_2026-04-14_160521_315.png

黄慧强 教授

中山大学肿瘤防治中心

  • 中国老年健康协会淋巴瘤专业委员会主委

  • 中国老年保健协会理事

  • CSCO甲状腺癌专委会荣誉主委

  • 中国抗癌协会淋巴瘤专业委员会副主委

  • 广东省抗癌协会血液肿瘤专业委员会名誉主委

  • 广东省中西医结合学会血液病专业委员会副主委

  • 中国抗癌协会第二届血液病转化医学专业委员会常委

  • 擅长恶性淋巴瘤的基础与临床研究,特别是NKT淋巴瘤的诊断和治疗, P-Gemox 和 DA-EPOCH治疗NKT淋巴瘤等先后被美国NCCN指南推荐,近年发表第一或通讯(共同)作者文章:JCO, Lancet Oncology, Nature Medicine, JHO, Haematologica, Molecular Cancer, Cancer communication和STTT等, 2020荣获中国CACA 科学进步一等奖

参考文献

Zhang Y, Nie M, Cao Y, Li Z, Huang H, Li G, Sun X, Liu P, Gao Y, Fang X, Bai B, Cai J, Li L, Liu Y, Peng S, Huang H, Xia Y, Cai Q. Zanubrutinib-rituximab followed by shortened chemoimmunotherapy as frontline treatment for mantle cell lymphoma (CHESS): a phase II trial. Nat Commun. 2026 Mar 28. doi: 10.1038/s41467-026-71241-1. Epub ahead of print. PMID: 41904192.