新闻中心

【IF 10】Lancet子刊:多组学揭示食管鳞癌双免联合放化疗疗效预测标志物

世和基因学术论文肿瘤基因检测

导语


对于不可切除局晚期食管鳞癌患者(ESCC),根治性放化疗(dCRT)一直是临床上的标准治疗方案,但其5年生存率仅为20%-40%,且容易复发转移[1,2]。近年来,免疫检查点抑制剂(PD-1单抗)单药联合dCRT的尝试初见成效,“双免”策略(同时阻断PD-1和CTLA-4)是否能带来“1+1>2”的效果,尚待进一步探索。


天津医科大学肿瘤医院庞青松教授、章文成教授团队与世和基因合作,评估了不可切除食管鳞癌患者接受QL1706(PD-1/CTLA-4双特异性抗体)联合dCRT一线治疗的疗效与安全性;同时,基于多组学技术筛选出与治疗响应及生存相关的生物标志物,为临床分层治疗与复发监测提供了依据。相关成果已于近日发表在eClinicalMedicine(IF=10)[3]。世和基因为本研究提供了全外显子测序(WES)及全流程生物信息学分析支持。


研究亮点


1. 首次将QL1706与根治性放化疗联合用于不可切除局晚期食管鳞癌一线治疗,结果证实该方案具有卓越的抗肿瘤活性和可控的安全性。


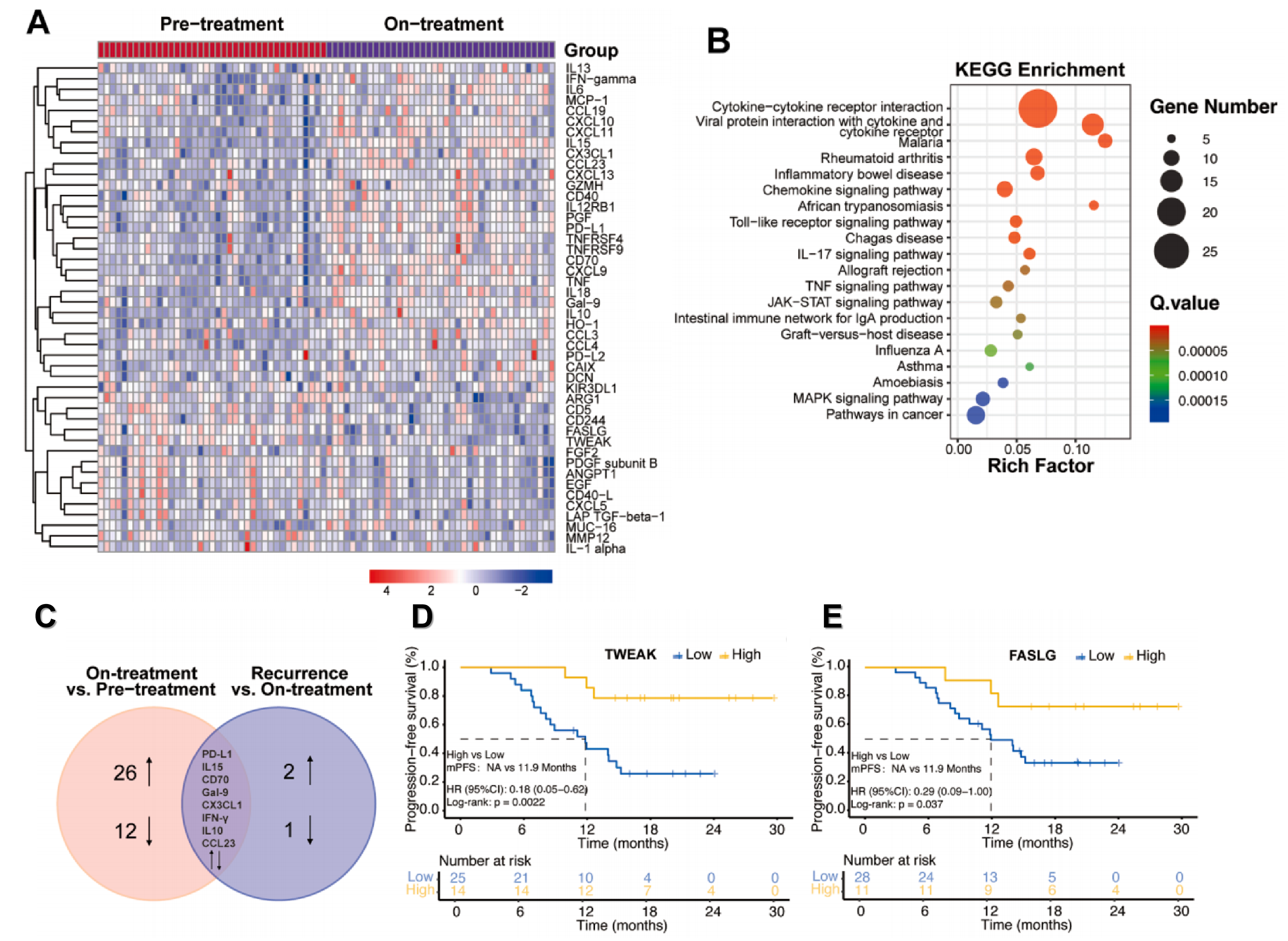
2. 多组学分析发现,PD-L1 CPS≥1、高TMB(≥2.5 mut/Mb)、基线高TWEAK/FASLG水平均为PFS和OS的独立预后因素,而4GMG基因突变组合则提示不良预后。


研究结果


研究纳入39例不可切除的III/IVA期食管鳞癌患者,所有患者均接受QL1706联合dCRT一线治疗。收集基线肿瘤组织及治疗期间外周血样本,进行WES、PD-L1、Olink蛋白组学等多维度检测分析。


双免疫联合放化疗具有良好的疗效和安全性


ORR达84.6% (33/39),DCR为100%,中位缓解持续时间(DoR)为12.7个月(图1A)。中位随访时间为21.1个月,中位PFS达14.8个月,1年PFS率为58.6%(图1B);中位OS尚未达到,1年OS率达84.6%(图1C)。此外,生活质量与安全性方面,患者的吞咽及进食困难症状随治疗持续缓解,营养状态显著改善(图1D-F);虽然3级以上TRAE发生率为89.7%,但主要为血液学毒性,未见新的严重安全性信号。


世和基因学术论文肿瘤基因检测

图1. 治疗响应与患者生活质量


多组学分析发现4GMG基因突变组合与不良预后相关


TP53(88%)、CDKN2A(28%)和NFE2L2 (24%)是食管鳞癌患者最常见的突变基因;最常见的拷贝数变异包括CCND1(52%)、PIK3CA(48%)、SOX2(48%)和 MECOM (44%)(图2A)。生存分析显示,高TMB(≥2.5 mut/Mb)和PD-L1 CPS ≥1均与PFS显著延长相关(图2B、E)。在基因层面,TNRC18、CAMSAP3、CARMIL2和ZFHX4基因突变与肿瘤免疫微环境重塑相关,并提示预后不良(表1),由此组成的4GMG基因突变组合能精准识别预后不良群体,携带该组突变的患者PFS和OS均显著更差(图2C-D)。


世和基因学术论文肿瘤基因检测

图2. 治疗响应相关分子标志


联合方案诱导的血浆蛋白组学动态改变与疗效相关


研究基于Olink血浆蛋白组学检测,系统揭示了治疗前、治疗中及复发时的全身免疫动态。治疗期间,46个免疫相关蛋白发生显著改变,包括IFN-γ、CXCL9等关键因子显著上调,且这些差异蛋白主要富集于细胞因子-受体相互作用及趋化因子信号通路,证实该方案对全身抗肿瘤免疫的强效激活(图3A-B)。其中,PD-L1、IFN-γ、IL15、CD70等8个关键蛋白在治疗期间上调,但在复发时显著回落,提示疾病进展可能与免疫耗竭或逃逸相关(图3C)。在疗效预测方面,基线血浆中高水平的TWEAK和 FASLG均可显著延长PFS(图3D-E)。经FDR校正后,cTNM、PD-L1 CPS阳性、高TMB、4GMG、TWEAK、FASLG均与PFS显著相关(校正后p<0.05)。


世和基因学术论文肿瘤基因检测

图3. 治疗响应相关血浆蛋白组学变化


结语


研究首次证实,QL1706联合根治性放化疗作为局晚期食管鳞癌的一线治疗方案,可显著提升疾病控制率,改善患者长期生存与生活质量,且整体安全性良好。此外,研究通过多组学分析发现,PD-L1阳性、高TMB、4GMG基因突变组合及特定血浆蛋白等均与PFS显著相关,为食管鳞癌个体化精准诊疗及预后评估提供了全新的临床策略与科学依据。


专家简介


庞青松教授

庞青松 教授

天津医科大学肿瘤医院放疗科

胸部治疗组主任医师、博士、博士生导师


  • 中华医学会第十届放疗专委会委员

  • 中国抗癌协会第五届放疗专委会常委

  • 中国抗癌协会放疗专委会食管癌学组组长

  • 第二届CSCO放疗专委会常委

  • 第一、第二届CSCO纵隔专委会委员

  • 中华医学会第五届医疗鉴定委员会委员

  • 天津抗癌协会放疗专委会主任委员

  • 天津医学会放疗专委会常委

  • 天津抗癌协会食管癌专委会常委

  • 天津抗癌协会肺癌专委会常委

  • 天津抗癌协会内镜专委会常委

  • 中华放射肿瘤杂志编委,中国肿瘤临床杂志编委,中华放射医学与防护杂志通讯编委,Chinese Journal of Cancer,国际放射医学核医学等杂志审稿人

章文成 教授

章文成 教授

天津医科大学肿瘤医院放疗科

副主任、主任医师、博士生导师


  • 中国医药教育协会肿瘤放射治疗专委会副主任委员

  • 中国医师协会放射肿瘤治疗医师分会青委会副主任委员

  • 中国老年学和老年医学学会肿瘤康复分会食管癌专委会副主任委员

  • 天津市抗癌协会放疗专委会 副主任委员

  • 中华医学会放射治疗分会青年学组 委员

  • 中国抗癌协会放疗专委会青委会委员

  • CSCO放射治疗专委会委员

  • 中华医学会放疗免疫学组委员

  • MD Anderson Cancer Center访问学者

  • 首届“人民好医生 · 金山茶花计划”杰出贡献奖(食管癌领域)

  • 天津医科大学肿瘤医院“卓越医生”

  • 主要研究方向为食管癌放疗临床与转化研究,以第一或通讯作者发表SCI文章40余篇


参考文献

1、Sun JM, Shen L, Shah MA, et al. Pembrolizumab plus chemo therapy versus chemotherapy alone for first-line treatment of advanced oesophageal cancer (KEYNOTE-590): a randomised, placebo-controlled, phase 3 study. Lancet. 2021;398:759–771.

2、Luo H, Lu J, Bai Y, et al. Effect of camrelizumab vs placebo added to chemotherapy on survival and progression-free survival in patients with advanced or metastatic esophageal squamous cell carcinoma:

the ESCORT-1st randomized clinical trial. JAMA. 2021;326:916–925.

3、Zhang W, Zhang T, Chen X, Li J, Gao L, Jiang S, Wang Y, Zheng Z, Dong J, Li Z, Zhao G, Cao F, Bai N, Wang P, Yan C, Pang Q. Iparomlimab and tuvonralimab (QL1706) combined definitive chemoradiotherapy in patients with locally advanced esophageal squamous cell carcinoma (QL1706-IIT-02): a single arm, phase 2 trial. EClinicalMedicine. 2026 Jan 21;92:103758. doi: 10.1016/j.eclinm.2026.103758. PMID: 41623855; PMCID: PMC12859413.