新闻中心

研发驱动,学术引领 | 2022世和基因重磅学术成果盘点

在肿瘤精准检测领域,世和基因具备全球领先的检测技术,从实体瘤到血液系统肿瘤,产品管线覆盖肿瘤全周期,并携手众多国内顶尖临床专家开展科研合作,利用真实世界样本验证新技术、新产品的临床性能,不断地为肿瘤患者精准治疗探索新方法。


经过多年的科研深耕,核心技术人员参与发表及公司参与临床研究项目发表学术文章超480篇,累计影响因子超4000分,近170项 研究成果登上国际舞台。


1

学术成果井喷,增长势头迅猛


2022年,世和基因持续发力,多项大型临床研究结出丰硕果实,在AACR、ASCO、ESMO、CSCO、肺高论坛等国内外学术会议上频频亮相,受到了业界相关领域专家广泛关注和引用。

3.13.23.3


PART 1

DECIPHER系列肿瘤早筛研究


1.1 DECIPHER-Multi泛癌种早筛研究


标题:An ultra-sensitive assay using cell-free DNA fragmentomics for multi-cancer early detection

期刊:Molecular Cancer

影响因子:41.444

合作单位:复旦大学附属中山医院周俭教授、王征教授团队,复旦大学附属肿瘤医院蔡三军教授、彭俊杰教授团队,中国医学科学院肿瘤医院高树庚教授团队

主要内容: 本研究采用世和自主研发MERCURY多组学液体活检早筛技术,纳入包括肺癌、肝癌、结直肠癌上千例样本进行分析,是国内首个基于cfDNA片段组学建立的大样本量泛癌种早筛研究。研究证实:MERCURY早筛模型在95.0%的特异性下,检出所有癌症的灵敏度高达95.5%,组织溯源整体准确率高达93.1%。详情>>


2


1.2 DECIPHER-Lung 1肺癌早筛研究


标题:Sensitive Detection of Stage I Lung Adenocarcinoma Using Plasma Cell-Free DNA Breakpoint Motif Profiling

期刊:EBioMedicine

影响因子:11.205

合作单位:中国医学科学院肿瘤医院高树庚教授团队

主要内容:基于液体活检的肿瘤早筛技术具有安全、便捷等优势,成为目前早筛领域最火热的研究探索方向。本研究基于cfDNA多组学片段特征建立了针对I期肺癌(n=292)的MERCURY早筛模型,模型在内部验证集中敏感性为98.0%,特异性为94.7%,在外部验证集中敏感性为92.5%,特异性为90.0%,对I期肺癌的区分性能优异。详情>>


3


1.3 DECIPHER-Lung 2肺癌早筛研究



标题:Multi-Dimensional Cell-free DNA Fragmentomic Assay for Detection of Early-Stage Lung Cancer

期刊:American Journal of Respiratory and Critical Care Medicine

影响因子:30.528

合作单位:江苏省肿瘤医院许林教授、尹荣教授团队

主要内容:本研究基于cfDNA多组学片段特征建立了更大样本量(n=432)的MERCURY肺癌早筛模型,对早期肿瘤的预测性能卓越,I期肺癌敏感性达到83.2%,肿瘤小于1cm时预测敏感性达到85%。详情>>


4


PART 2

围手术期最新重磅成果


2.1 CALIBRATE-LuCaTH肺癌辅助治疗MRD研究


标题:Circulating tumor DNA integrating tissue clonality detects minimal residual disease in resectable non-small-cell lung cancer

期刊:Journal of Hematology & Oncology

影响因子:23.168

合作单位:江苏省肿瘤医院许林教授、尹荣教授团队

主要内容:本研究前瞻性纳入超1000例肿瘤组织和血浆样本进行肺癌MRD探索分析,证实:ctDNA-MRD与肺癌术后复发风险显著相关,并首次发现主克隆性突变对于复发风险可能更有预测价值,克隆进化分析可帮助复发灶溯源。详情>>


5


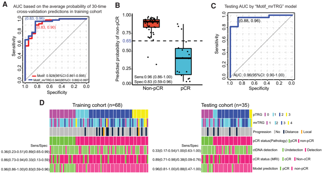
2.2 M-DECIPHER-RC-nCRT直肠癌新辅助治疗MRD研究


标题:Utility of Circulating Free DNA Fragmentomics in the Prediction of Pathological Response after Neoadjuvant Chemoradiotherapy in Locally Advanced Rectal Cancer

期刊:Clinical Chemistry

影响因子:12.167

合作单位:复旦大学附属肿瘤医院章真教授团队

主要内容:本研究前瞻性纳入119例接受了新辅助放化疗和全直肠系膜切除术的局晚期直肠癌患者,并首次将MERCURY多组学技术应用于围术期MRD监测,联合影像学特征构建局晚期直肠癌新辅助病理完全缓解(pCR)预测模型,该模型区分pCR和Non-pCR的AUC高达0.96,在ctDNA-MRD阴性患者中仍可展现优异性能,有效预测直肠癌新辅助治疗疗效。详情>>


6


2.3 肺癌新辅助免疫治疗研究


标题:Induction immune-checkpoint inhibitors for resectable oncogene-mutant NSCLC: A multicenter pooled analysis

期刊:NPJ precision oncology

影响因子:10.09

合作单位:广东省人民医院吴一龙教授、钟文昭教授、张潮医生团队

主要内容:本研究通过对40例驱动阳性的NSCLC患者进行全外显子测序(WES)、转录组测序(RNA-seq)和免疫微环境检测,初步证明了新辅助免疫治疗在驱动阳性NSCLC中的应用价值,12.5%达到pCR,37.5%达到MPR,且MPR患者中53.3%为PD-L1高表达, PD-L1可能是驱动基因阳性获益的潜在生物标志物。详情>>


7


2.4 食管癌新辅助免疫治疗研究


标题:Neoadjuvant programmed cell death blockade combined with chemotherapy for resectable esophageal squamous cell carcinoma

期刊:Journal for ImmunoTherapy of Cancer

影响因子:13.751

合作单位:中山大学附属第一医院程超教授团队

主要内容:GASTO1056为针对II-III期可切除食管鳞癌的前瞻性单臂临床研究,通过对患者免疫新辅助治疗前后样本进行PD-L1免疫组化、多重免疫荧光染色和世和一号®大Panel检测,发现TMB-H与PD-L1表达可能是食管鳞癌对新辅助免疫联合治疗病理响应的潜在生物标志物,新辅助免疫治疗可能增强了ESCC抗肿瘤T细胞和自然杀伤细胞的启动。详情>>


8


PART 3

精准诊疗助力精准靶向


3.1 结直肠癌BRAF抑制剂耐药机制探究


标题:Monitoring tumor resistance to the BRAF inhibitor combination regimen in colorectal cancer patients via circulating tumor DNA

期刊:Drug Resistance Updates

影响因子:22.841

合作单位:中山大学肿瘤防治中心徐瑞华教授、王德深教授、李宇红教授团队

主要内容:本研究通过ctDNA动态监测探索了BRAF突变结直肠癌患者接受维罗非尼、伊立替康和西妥昔单抗(VIC)三药治疗的耐药机制。研究发现MAPK信号通路、PI3K信号通路以及PDGFRB信号通路与VIC耐药相关,并首次探索出TGF-β信号通路可能参与VIC耐药,为未来优化BRAF V600E突变mCRC患者的个体化治疗方案提供更多依据。详情>>


9


3.2 肺癌奥希替尼颅内耐药机制探究


标题:Subsequent treatments beyond progression on osimertinib in EGFR-mutated NSCLC and leptomeningeal metastases

期刊:BMC Medicine

影响因子:11.15

合作单位:广东省人民医院吴一龙教授团队

主要内容:本研究回顾性分析了246例EGFR阳性NSCLC脑膜转移耐药患者,基于CSF-ctDNA检测揭示奥希替尼颅内耐药机制,指导耐药后靶向治疗,预测颅内获益,为NSCLC脑膜转移患者的临床管理提供了新的思路。详情>>


10

3.3 肺癌ALK/ROS1抑制剂研究


标题:First-in-human Phase I study of TQ-B3139 (CT-711) in Advanced Non-Small Cell Lung Cancer Patients with ALK and ROS1 Rearrangements

期刊:European Journal of Cancer

影响因子:10.002

合作单位:中山大学肿瘤防治中心张力教授团队、湖南省肿瘤医院杨农教授团队

主要内容:TQ-B3139是正大天晴制药研发的一款新型ALK/ROS1/c-MET抑制剂,世和基因助力ALK抑制剂TQ-B3139 I期临床试验,为TQ-B3139应用于晚期ALK/ROS1融合NSCLC提供了安全性和有效性的证据,同时也从基因层面探索了与该药物疗效相关的基因变异。详情>>


11


PART 4

精准诊疗助力精准免疫


4.1 irAEs免疫治疗再挑战研究


标题:Rechallenge of immune checkpoint inhibitors in a case with adverse events inducing myasthenia gravis

期刊:Journal for ImmunoTherapy of Cancer

影响因子:12.469

合作单位:江苏省人民医院郭人花教授团队

主要内容:本研究报道了一例NGS指导下irAEs患者免疫治疗再挑战成功的案例。该胸腺瘤患者第一次接受免疫治疗17天即后发生重症肌无力(MG)伴多器官功能损伤,通过全外显子测序(WES)揭示免疫治疗相关MG分子机制,并根据基因检测结果,预防性使用左旋肉碱,成功实现免疫治疗再挑战,获得临床巨大收益。详情>>


12


4.2 子宫内膜癌免疫治疗研究


标题:Phase II trial of efficacy, safety and biomarker analysis of sintilimab plus anlotinib for patients with recurrent or advanced endometrial cancer

期刊:Journal for ImmunoTherapy of Cancer

影响因子:12.469

合作单位:中山大学肿瘤防治中心李俊东教授团队

主要内容:本研究是国内首个公开发表的PD-1单抗联合抗血管抑制剂用于晚期/复发性子宫内膜癌的前瞻性临床研究,ORR和DCR分别为73.9% 和91.3%,展现了良好的抗肿瘤活性。LYN基因突变、TMB、HR信号通路与PFS有显著相关性,为子宫内膜癌免疫联合靶向治疗疗效及疗效预测探索提供更多临床参考。详情>>


13


PART 5

NGS助力精准放疗


5.1 CALIBRATE-LC/EC-CRT局晚期肺癌放化疗研究


标题:The clinical utility of dynamic ctDNA monitoring in inoperable localized NSCLC patients

期刊:Molecular Cancer

影响因子:41.444

合作单位:中国医学科学院肿瘤医院王绿化教授、毕楠教授团队

主要内容:亚洲首项探索ctDNA动态变化预测局晚期NSCLC放化疗疗效的高质量队列研究,前瞻性对接受根治性放化疗的NSCLC患者进行多个时间点的ctDNA动态监测,揭示了ctDNA的动态变化具有预后预测价值,并首次明确放化疗后1个月是ctDNA动态监测的最佳时间点,进一步拓展了ctDNA的临床应用范围,展示了ctDNA动态监测在精准指导NSCLC患者根治性放化疗获益的价值。详情>>


14


5.2 局晚期小细胞肺癌放疗研究


标题:Comprehensive next-generation sequencing reveals novel predictive biomarkers of recurrence and thoracic toxicity risks following chemoradiotherapy in limited stage small-cell lung cancer

期刊:International Journal of Radiation Oncology · Biology · Physics

影响因子:8.013

合作单位:山东省肿瘤医院于金明院士、袁双虎教授团队

主要内容:本研究纳入多中心231例局晚期不可手术的小细胞肺癌(SCLC)患者进行瑞递康®放疗大Panel检测,创新性的揭示了局晚期小细胞肺癌患者接受根治性放化疗的疾病进展和毒副反应的预测生物标志物,发现综合CDK4、GATA6、MAPK / ERK通路和TMB状态可对复发风险进行有效分层,并验证了放疗相关SNP对于放疗毒副作用的指导意义,对后续临床筛选放化疗敏感且毒副反应低的患者,具有重要的指导意义。详情>>


15


5.3 局晚期食管癌放疗研究



标题:Clinical Outcome-Related Cancer Pathways and Mutational Signatures in Patients With Unresectable Esophageal Squamous Cell Carcinoma Treated With Chemoradiotherapy

期刊:International Journal of Radiation Oncology · Biology · Physics

影响因子:8.013

合作单位:山东省肿瘤医院于金明院士、袁双虎教授团队

主要内容:本研究纳入183例局晚期食管鳞癌(ESCC)患者进行瑞递康®放疗大Panel检测,揭示了不可切除局晚期食管鳞癌根治性放化疗复发风险与毒副作用发生风险预测标志物。研究发现HRR和RTK-RAS等相关信号通路基因可能是局晚期食管鳞癌根治性放化疗疗效/预后潜在预测标志物,并首次发现mutation signature(突变指纹图谱)与食管鳞癌放化疗毒副的相关性。详情>>


16


PART 6

新型液体活检媒介大放异彩


6.1 基于眼内液样本的液体活检研究


标题:Diagnostic Value of Genetic Mutation Analysis and Mutation Profiling of cfDNA in Intraocular Fluid for vitreoretinal Lymphoma

期刊:Cancer Communications

影响因子:15.283

合作单位:中山大学中山眼科中心梁丹教授团队、中山大学肿瘤防治中心黄慧强教授团队、北京朝阳医院眼科中心陶勇教授团队

主要内容:原发玻璃体视网膜淋巴瘤(PVRL)传统诊断困难,本研究纳入了三个中心的PVRL患者,使用血默胜®大Panel对眼内液样本中的ctDNA进行检测,证实了眼内液ctDNA液体活检可有效提高PVRL诊断率,具有高度的敏感性和特异性,同时可揭示PVRL患者的遗传异质性和分子特征,新型液体活检在PVRL诊断、靶向治疗和预后评估中具有不可忽视的临床价值。详情>>


17


6.2 基于脑脊液的液体活检研究


标题:Dynamic monitoring of cerebrospinal fluid circulating tumor DNA to identify unique genetic profiles of brain metastatic tumors and better predict intracranial tumor responses in non-small cell lung cancer patients with brain metastases: A prospective cohort study

期刊:BMC Medicine

影响因子:11.15

合作单位:中山大学肿瘤防治中心陈丽昆教授团队

主要内容:本研究前瞻性纳入92例初诊NSCLC脑转移患者,对患者治疗前后的脑脊液和血浆ctDNA样本进行世和一号®大Panel检测,首次证实脑脊液ctDNA动态监测比血浆ctDNA能更好地预测NSCLC脑转移患者颅内肿瘤的治疗疗效,并揭示颅内病灶的克隆演化。详情>>


18


6.3 基于房水的液体活检研究


标题:A pilot study of the use of dynamic cfDNA from aqueous humor and vitreous fluid for the diagnosis and treatment monitoring of vitreoretinal lymphomas

期刊:Haematologica

影响因子:11.047

合作单位:中山大学肿瘤防治中心黄慧强教授团队、中山大学中山眼科中心梁丹教授团队

主要内容:本研究首次报道了房水ctDNA在诊断和监测玻璃体视网膜淋巴瘤(VRL)中的临床价值。研究采用血默胜®大Panel对15例疑诊VRL患者基线房水(AH)和/或玻璃体液(VF)样本进行检测,并对其中5名靶向治疗的患者进行ctDNA动态监测,首次证实房水和玻璃体液ctDNA检出具有高度一致性,且房水分子图谱对VRL的诊断和治疗监测具有重要的临床应用价值。详情>>


19


结语


世和基因将始终秉承“学术为先、患者至上”的理念,期待携手更多临床专家开展全方位科研合作,将技术与临床深度结合,探索并解决未满足的临床需求及新技术的研发应用,为治疗决策和新药研发提供更多高质量循证依据。


作者:Gloria    审核:二向箔   排版:Moro